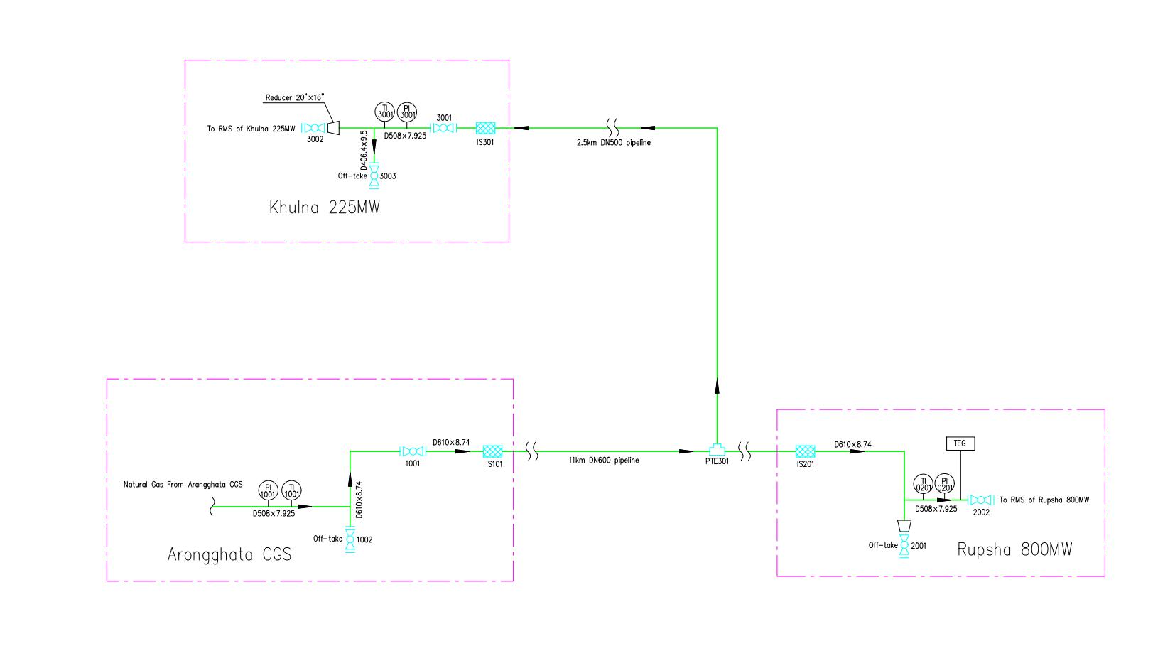
项目位于Khulna,输送介质为天然气,全线设计压力为3.5MPa。干线起于Gas Transmission Company Ltd的Aronghata压缩天然气站(CGS),止于Rupsa 800MW联合循环发电厂,管道长度约9.11km,管径为D610mm;支线起于干线里程约7.9km处分输三通,至于225MW联合循环发电厂,管道长度约1.86km,管径为D508mm。
项目位于Khulna,输送介质为天然气,全线设计压力为3.5MPa。干线起于Gas Transmission Company Ltd的Aronghata压缩天然气站(CGS),止于Rupsa 800MW联合循环发电厂,管道长度约9.11km,管径为D610mm;支线起于干线里程约7.9km处分输三通,至于225MW联合循环发电厂,管道长度约1.86km,管径为D508mm。